产品概述
FTIR具有较强的适应性,可以适应当前绝大多数应用的使用环境。为了在日常工作中进行准确且可重复的测量,FTIR采用近乎无需维护的光学系统,同时久经考验的干涉仪设计确保了其优良的可靠性。
FTIR具有完全一体化且可靠的通用采样功能,轻松进行测量并提供各种便携配件,是实验室和现场测试环境的理想选择。FTIR以极具吸引力的价位和高性能引领红外光谱仪器市场。
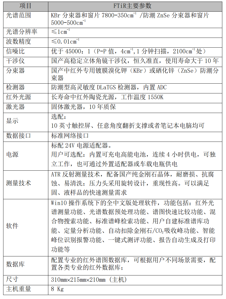
产品参数

产品特点
使用简单的方法,解决复杂的测量问题。
FTIR 光谱仪可以开箱即用:即插即用的软件,以及预安装的校准模块。用户友好的界面简化了实验操作的各个方面,可用于生产和质量控制。
分析数百种样品类型:检查原材料、识别未知物质,并控制最终产品的质量。
极其可靠的 FTIR 光谱仪:可提供极其准确和可靠的结果。它们能够补偿温度、湿度和外部振动的影响,始终为您提供可重复的结果。
您可以信赖的技术支持团队:我们的 技术团队能够处理各行各业的复杂应用请求,并根据客户的样品类型提供最新数据分析方法。
应用领域
医药化工:药物原料的真伪鉴别、合成反应监控、聚合物成分与老化程度分析;
食品农业:食品掺假识别、农药残留快速筛查、农产品品质(如糖分、水分)无损检测;
材料科学:高分子材料、复合材料、半导体材料的结构与界面分析;
环境监测:大气中温室气体和污染气体(如SO₂、NOₓ)的实时在线监测;
珠宝刑侦:宝石真伪鉴定(如天然钻石与合成钻石)、毒品、爆炸物等违禁品的现场快速识别;
生物医学:研究蛋白质、核酸等生物大分子的二级结构,微生物的快速分类与鉴别;






